登录
注册账号
|
忘记密码
社交账号登录
首页
关于我们
公司简介
公司荣誉
新闻动态
开业新闻
媒体报道
行业资讯
产品目录
柴火集成灶
分体式集成灶
集成灶
油烟机
燃气灶
蒸烤箱/消毒柜
热水器
集成水槽
洗碗机
店面形象
系统方案
应用方案
招商加盟
代理事项
加盟优势
加盟流程
感动服务
资料下载
联系我们
首页
>
产品目录
>
油烟机
美宁9L07油烟机
顶侧双吸 | 体感触控 | 云顶照明
全国统一零售价 ¥3580
商品参数
商品介绍
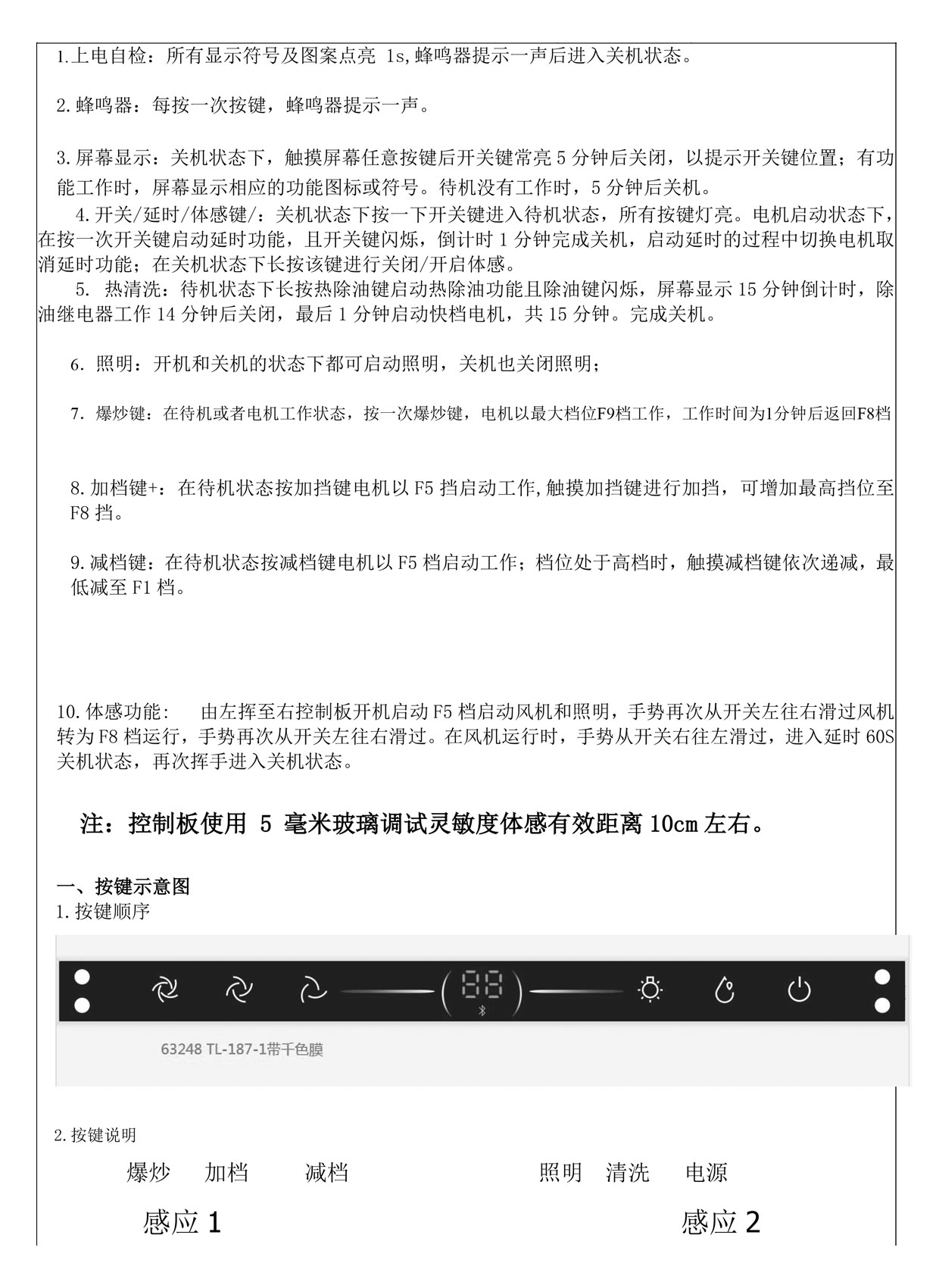
使用说明
产品型号:
美宁9L07
能效等级:
一级能效
风量:
21M³/MIN
机身尺寸:
895x350x655mm
围板尺寸:
390x300x400mm
产品推荐